一、材质及性能分析
1.台面材质对比
(1)环氧树脂(使用年限:10-12年)
优点:环氧树脂耐强酸碱、可修复、抗高温
缺点:成本高
使用场景:化学实验室(强腐蚀环境)
(2)实心理化板(使用年限:5-8年)
优点:性价比高、防潮、抗冲击
缺点:长期接触强酸易老化
使用场景:教学/常规检测实验室
(3)不锈钢(使用年限:8-10年)
优点:易消毒、抗菌
缺点:不耐氯离子、易划伤
使用场景:生物洁净室、食品检测
(4)陶瓷(使用年限:12-15年)
优点:耐高温(1000℃)、无污染
缺点:脆性高、承重有限
使用场景:高温实验区(马弗炉旁)
2.柜体材质选择
(1)全钢结构(使用年限:10-12年)
优点:耐腐蚀、承重强(≥300kg/m²)
缺点:重量大、成本高
(2)钢木结构(使用年限:8-10年)
优点:轻量化、经济、美观
缺点:木材需防潮处理
(3)PP塑料柜体(使用年限:6-8年)
优点:耐氢氟酸、一体防漏
缺点:耐温<80℃
关键组件:
铰链:304不锈钢铰链(开合≥10万次)。
滑轨:三节静音导轨(承重≥30kg)。
地脚:ABS可调脚(调节范围30-50mm,防滑减震)。
提示:钢木结构禁止用于湿度>70%环境,木材膨胀率超0.3%将导致结构变形!
3.材料选择建议
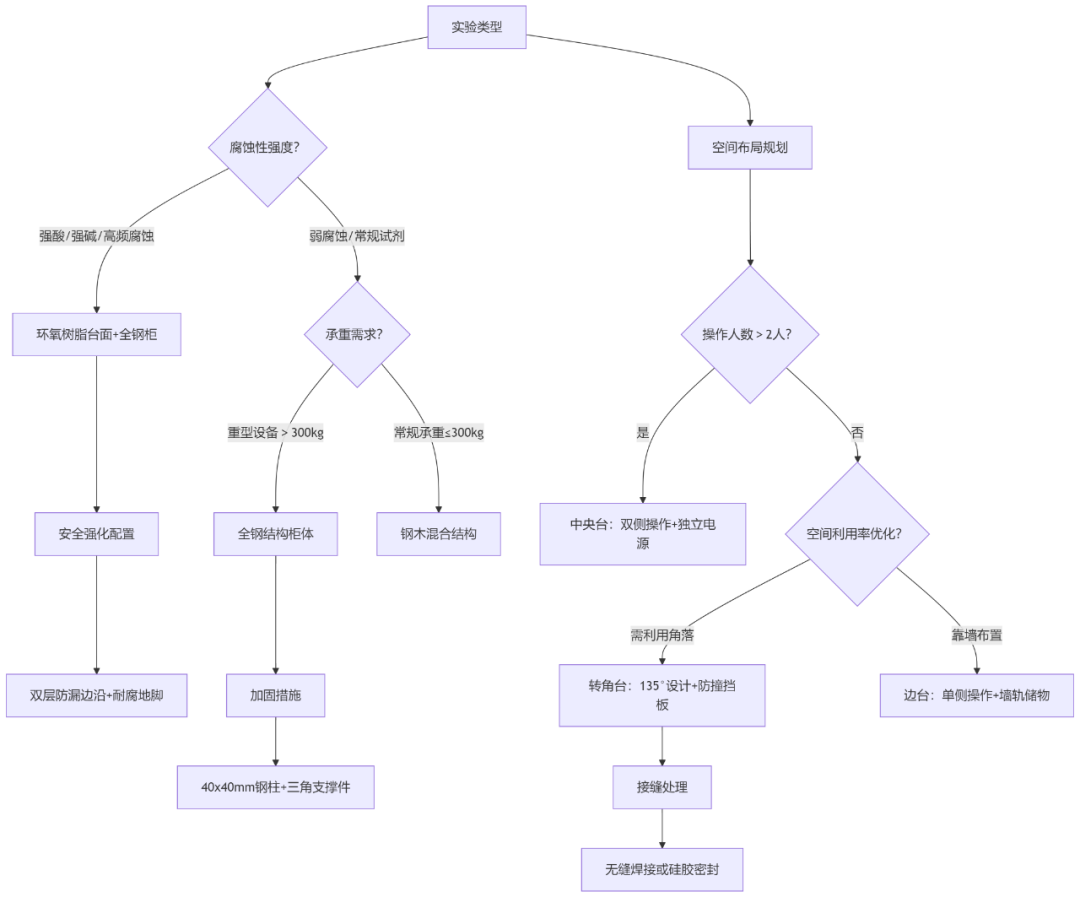
(1)高腐蚀环境(如酸碱试剂区)
台面:环氧树脂(耐硝酸/氢氟酸)
柜体:全钢+环氧喷涂(厚度≥75μm)
强腐蚀区:台面加厚至30mm,防漏边沿≥20mm
(2)生物洁净室
台面:316不锈钢(耐消毒剂反复擦拭)
柜体:全钢焊接(无缝防菌设计)
(3)预算有限场景
台面:12.7mm实心理化板(四周加厚至25.4mm防崩边)
柜体:钢架+三聚氰胺板(PVC封边防水)
4.类型应用指南
(1)中央台(称重能力:≥400kg/m²)
使用场景:多人协作、大型设备放置
空间需求:双侧通道≥1.5m
推荐配置:全钢框架+环氧台面,岛式布局+环形动线。
(2)边台(称重能力:≥250kg/m²)
使用场景:靠墙区域、小型操作
空间需求:单侧操作空间≥0.8m
推荐配置:钢木结构+理化板,墙上试剂架省空间。
(3)中央台(称重能力:≥300kg/m²)
使用场景:L/U型布局优化
空间需求:转角≥90°预留,转角半径≥600mm。
推荐配置:模块化拼接+防撞圆角设计,扇形抽屉利用率+35%。
二、常见问题
台面被强酸灼伤如何修复?
解决方案:环氧树脂台面用砂纸打磨后涂专用修复漆;理化板需更换受损区域。
抽屉滑轨卡顿怎么办?
解决方案:①清除轨道杂物 ②涂抹硅基润滑脂 ③变形严重需更换DTC三节导轨。
全钢柜体生锈是否影响安全?
解决方案:锈蚀深度>0.5mm需局部补焊+重喷环氧涂层;否则加速结构性损坏。
转角台缝隙积污如何解决?
解决方案:采用135°斜角设计或安装扇形挡板,避免直角接缝。
中央台晃动如何加固?
解决方案:①调节地脚至水平(误差≤2mm/m) ②立柱加装三角支撑件 ③重型设备靠近承重梁。
三、维护周期及要点
安全红线:
强酸区禁用理化板台面(易渗透开裂)。
高温设备下必须垫陶瓷隔热垫。
电源插座距水源≥60cm(防触电)。
警示:违规混用柜体材质(如腐蚀区选钢木)可导致寿命缩短50%!维护记录应纳入实验室安全管理档案。
通风柜是实验室核心安全设备,通过负压排风系统有效控制有毒气体、粉尘和化学蒸汽,保障实验人员安全。根据使用场景可分为化学通风柜、生物安全柜、无管通风柜等类型,其性能关键取决于材质选择与结构设计。...
中央台、边台与转角台构成实验室基础工作区,支撑仪器操作、样品处理与试剂存储。其性能直接影响实验安全与效率——耐腐性不足会导致柜体腐蚀,承重缺陷可能引发设备坍塌,而布局不合理将降低空间利用率。本文综合材质特性、场景适配及维护标准,提供科学选型指南。...
医院洁净空间不仅限于手术室、ICU等核心区域,口腔科、内镜中心、药库等看似“普通”的区域,实则暗藏感染风险与质量控制盲区。一粒飞沫、一缕湿气、一次温湿度失控,都可能影响诊疗安全或药品效力。本文聚焦三类易被忽视的洁净区域,解析其设计与管控要点。...
实验室是医院科研与诊断的“大脑”,其洁净环境直接影响检测结果的准确性与人员安全。无论是基因扩增(PCR)、微生物培养,还是细胞治疗研究,不同实验类型对洁净度、压差、温湿度的要求差异显著。本文以分级管控为核心,结合最新规范与案例,深度解析医院实验室洁净空间的设计、选材与运维逻辑。...




